Publié sur Blog de Données

Dernières statistiques sur la dette internationale : promouvoir la transparence grâce à une classification plus détaillée des débiteurs

Cette page en:

À combien s’élève la dette d’un pays et en quoi consiste cet endettement précisément ? C’est à ces questions que permet de répondre l’édition 2020 des Statistiques sur la dette internationale (IDS) de la Banque mondiale (a). Vous y trouverez non seulement les chiffres les plus récents (2018) sur la dette extérieure de tous les pays du monde, mais aussi des tableaux en ligne (a) et une base de données (a) couvrant plus de 250 nouveaux indicateurs, qui vous permettront notamment d’accéder à une décomposition plus détaillée de la dette selon le secteur débiteur (État, secteur public ou parapublic, ou emprunts du secteur privé garantis par le secteur public). Soit autant de données et de fonctionnalités qui offrent à l’utilisateur un outil global et complet pour analyser la dette extérieure d’un pays.

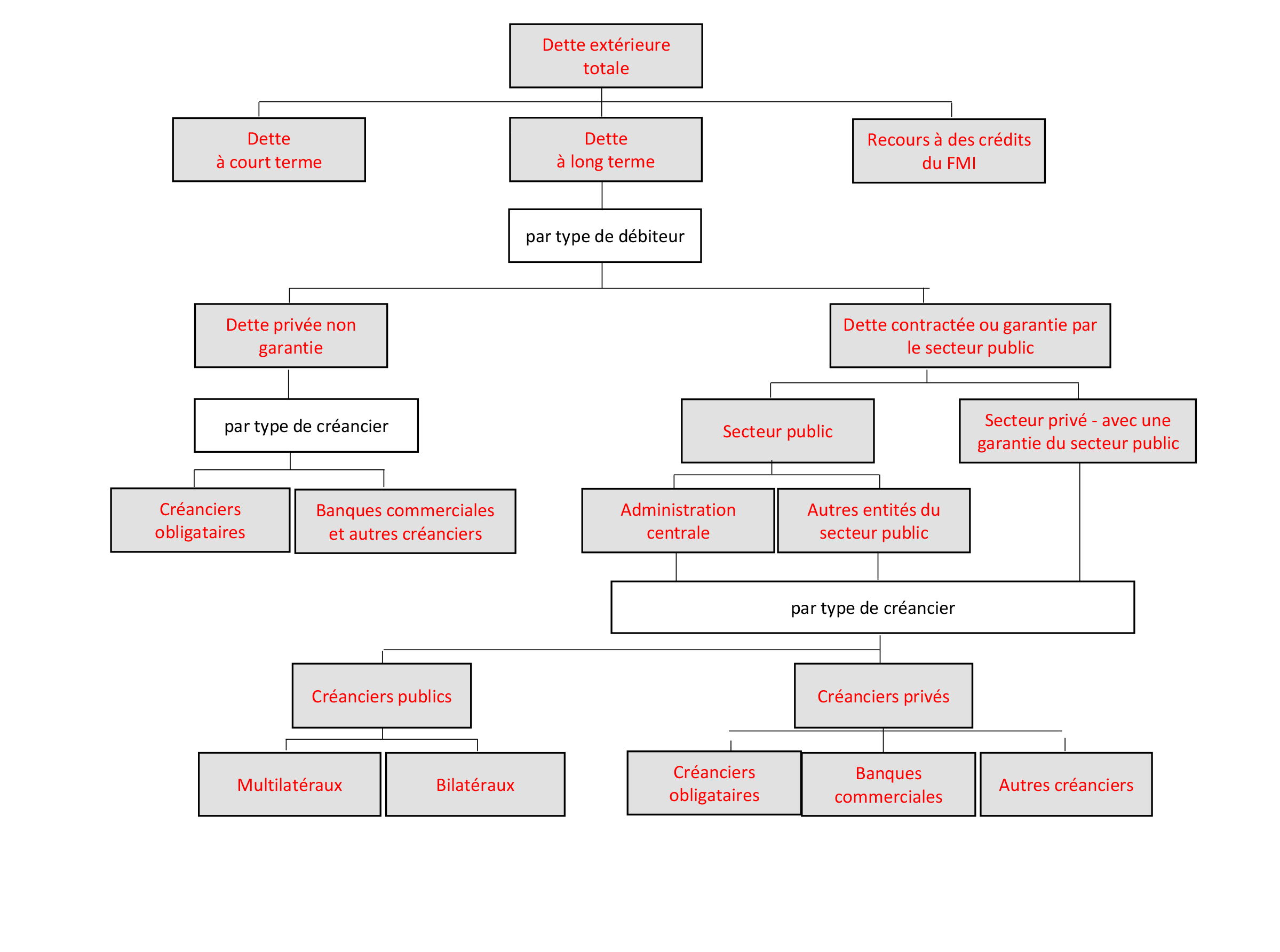
Alors que des pays comme l’Argentine ont replongé dans la récession et que nombre des pays les plus pauvres du monde sont exposés à un risque élevé de surendettement, on assiste à un regain d'intérêt à l'égard de la dette et de la nécessité de savoir à qui il incombe précisément de la rembourser. Ce qui se traduit par une volonté d'accroître la transparence sur la dette à laquelle participent les nouveaux indicateurs proposés ici, l’enjeu étant notamment de pouvoir examiner la structure de la dette extérieure en fonction de celui qui en supporte le poids. Ceux qui connaissent les IDS (figure A.1 : Composition de la dette extérieure) se souviennent que les données différenciaient deux grandes catégories d’emprunteur en distinguant : la dette extérieure contractée ou garantie par le secteur public, d’une part, et, d’autre part, la dette privée non garantie. Cette décomposition générale ne permettait pas aux utilisateurs de connaître le chiffre de la dette dont l’État est directement redevable, le volume de l’endettement des autres entités publiques, ni le montant dont l’État pourrait être redevable du fait de ses garanties à l’égard de tiers. 

Composition de la dette extérieure

C’est chose faite avec l’édition 2020 de la base de données et des tableaux en ligne des IDS, qui fournissent désormais des données ventilées par type de débiteur : la dette extérieure contractée ou garantie par le secteur public est à présent ventilée entre secteur public et secteur privé, avec une décomposition encore plus fine au niveau du secteur public, entre administration centrale et autres entités du secteur public. Pour chacune de ces catégories, les données sont en outre ventilées, comme auparavant, entre les différents types de créancier : public/privé et multilatéral/bilatéral, par exemple.

Dette extérieure ventilée entre secteur public et secteur privé

Grâce à cette classification plus détaillée (dont les catégories sont mises en évidence ci-dessus dans le cercle rouge), il est possible de connaître le montant des emprunts contractés par l’État (ou l’administration centrale), par les autres entités du secteur public et par le secteur privé avec une garantie de l’État, ce qui permet aux utilisateurs de procéder à des analyses plus fines et de mieux comparer des données provenant de sources diverses. Les nouveaux indicateurs montrent par exemple qu’avant la crise financière de 2008, la dette extérieure à long terme contractée par l’État est restée stable autour de 1000 milliard de dollars dans l’ensemble des pays à revenu faible et intermédiaire, et a même reculé de 28 % dans les premiers, pour passer de 74 à 53 milliards entre 2000 et 2006. Les pays à revenu faible et intermédiaire ont ensuite vu leur dette plus que doubler en dix ans pour atteindre plus de 2 000 milliards de dollars en 2018.

Regardons de plus près la dette du secteur public. En 2018, la part de l’encours de la dette extérieure de l’administration centrale représente plus des deux tiers de la totalité de la dette contractée ou garantie par le secteur public dans la majorité des régions du monde, à l’exception de l’Europe et Asie centrale, où elle atteint 62 %, et avec un record de 89 % en Afrique subsaharienne.

Les pays d’Afrique subsaharienne continuent par conséquent d’être fortement tributaires des emprunts extérieurs de l’administration centrale. La part que représente l’administration centrale dans la dette extérieure contractée ou garantie par le secteur public est égale ou supérieure à 90 % dans 37 des 44 pays d’Afrique subsaharienne, et elle atteint 100 % dans 23 d’entre eux. On observe par ailleurs une évolution dans la structure de cette dette par créancier, un nombre croissant d’États, y compris parmi les pays exclusivement IDA, ayant recours à des émissions obligataires. En 2008, les gouvernements d’Afrique subsaharienne faisaient principalement appel à des prêteurs publics, les créanciers multilatéraux et bilatéraux détenant respectivement 41 et 37 % de la dette contractée par les administrations centrales, et les créanciers privés 23 % seulement (dont 15 % sous la forme d’obligations). Une décennie plus tard, 43 % de cette dette provient de créanciers privés, dont 35 % à travers l’émission d’obligations, tandis que la part des prêteurs publics s’est réduite de 78 % à 57 % (dont 32 % pour les créanciers multilatéraux et 25 % pour les créanciers bilatéraux).

Nous vous invitons à vous plonger dans ces nouveaux indicateurs pour d’autres analyses et à nous faire part de vos commentaires ci-dessous.

 

Pour accéder au rapport IDS 2020 et aux produits qui l’accompagnent, rendez-vous sur https://data.worldbank.org/products/ids (a) . Ou consultez le portail des Données sur la dette (a) .


Auteurs

Wendy Ven-dee Huang

Experte en sciences des données

Prenez part au débat

Le contenu de ce champ est confidentiel et ne sera pas visible sur le site
Nombre de caractères restants: 1000